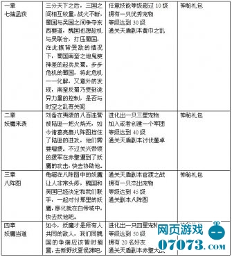
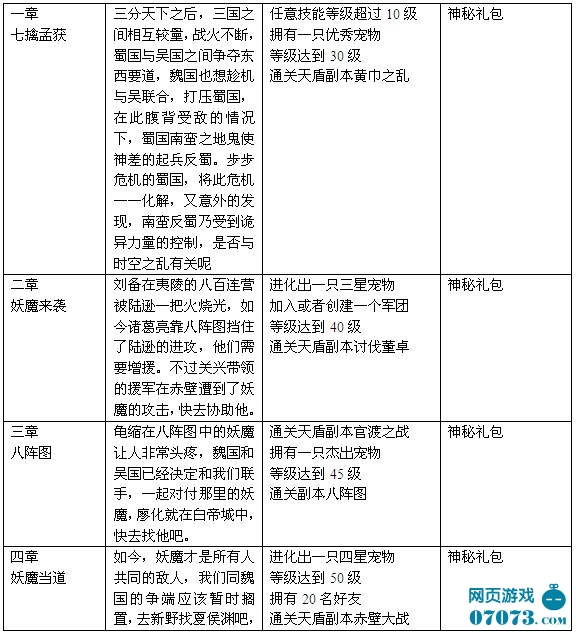
麻辣三国蜀国天命回归之路
2011-11-19 11:22
来源:网络
作者:娃娃头
手机阅读
责任编辑:娃娃头
- 拯救小编,无私分享:
相关推荐
- 02-27麻辣三国宠物合成攻略
- 02-27麻辣三国宠物强化攻略
- 02-23麻辣三国竞技攻略
- 02-23麻辣三国宠物玩法攻略
- 01-20麻辣三国41级以上怪物
- 01-20麻辣三国31-40级怪物
- 01-20麻辣三国21-30级怪物
- 01-20麻辣三国0-20级怪物详解
- 01-09麻辣三国职业详细介绍
- 01-04麻辣三国成就系统详解





























