凡人修真职业介绍
2010-04-28 14:09
来源:厂商
作者:穷秀才
手机阅读
在4399《凡人修真》里,总共设置五大职业供玩家和护法角色选择。每个职业都拥有自己的特色和别致的技能,玩家创建角色时只能从魅影、剑仙、阴阳、天师4大职业中选择,而傀儡作为一个特殊职业,只有护法门徒才有。
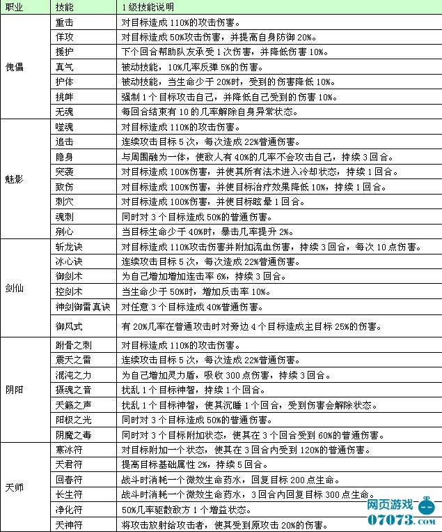
职业介绍:
1) 剑仙
专修剑道,能御使飞剑斩敌于千里之外。信奉凭自己手中的仙剑,尽破万法,剑证金仙大道!
剑仙是游戏中追求极限伤害的远程攻击职业,最适合担任后方火力支持者,驱动剑术对敌方造成恐怖的伤害。
2) 魅影
走于光暗边缘,神出鬼没。不动则已,出手则惊天动地,神魔辟易!追求一击毙敌的极致爆发力!
敏捷的身手,出手速度极快,善于躲闪对方的攻击。
3)阴阳
天赋异禀,能通阴阳。修玄妙道法,御阴阳之力,将敌人操控于股掌之间!
阴阳最擅长使用群体咒法控制敌人和整个战斗节奏,是队伍中不可缺少的职业。
4)天师
修习天界仙法,能用仙灵之力为同伴治愈伤势,又能以仙法唤醒同伴体内潜藏的强大战力!
天师是游戏中擅长治疗和辅助攻击的辅助型职业,常使用各种符文治疗自己和队伍成员。
5)傀儡
傀儡被定位为近战职业,拥有出色的防御力,生存能力高。常常被用来担任肉盾角色,吸引敌方的火力,给己方其他职业减轻生存压力和延长攻击时间。
职业技能:
责任编辑:穷秀才
- 拯救小编,无私分享:
相关推荐
- 03-01凡人修真赚钱 凡人修真赚钱终极攻略
- 03-01凡人修真防沉迷系统的注意问题
- 03-01凡人修真游戏加载失败处理方法
- 03-01凡人修真的道具大杂烩
- 03-01凡人修真万妖窟离开方法
- 02-29凡人修真神仙眷侣技能进阶介绍
- 02-29凡人修真仙魂宝石转化系统简介
- 02-29凡人修真暗金装备转换与四灵天卦新功能介绍
- 02-29凡人修真新宝物系统介绍
- 02-29凡人修真客服中心更新介绍




























